【导语】:考生可以在规定时间内通过“2026年湖北省普通高等学校招生全国统一考试网上报名及服务平台”进行网上报名,具体入口及网址如下。
2026湖北高考报名服务平台入口
点击进入:2026年湖北省普通高等学校招生全国统一考试网上报名及服务平台
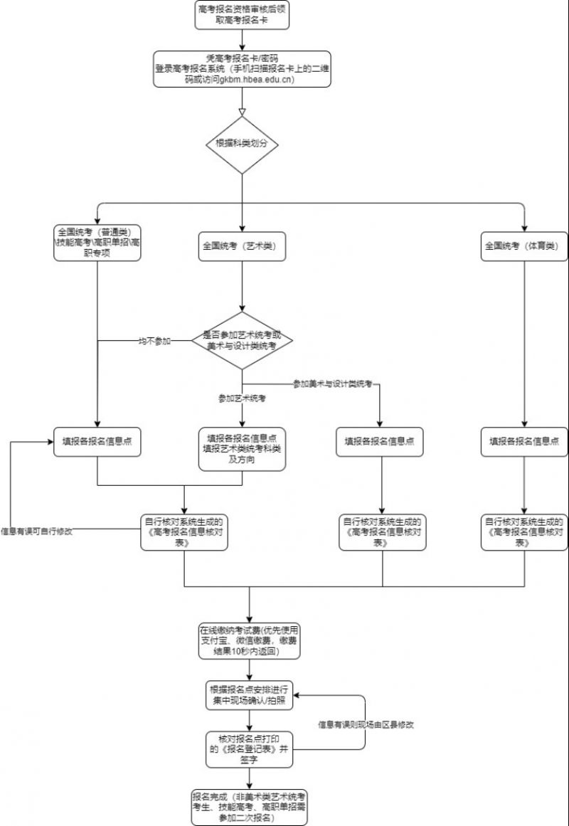
湖北高考报名流程图
湖北高考报名信息采集内容
报名信息采集分基本信息、考试信息、本人简历和家庭信息四部分,需要采集若干个信息点。
基本信息包括:报名号、姓名、身份证号、出生日期、性别、民族、政治面貌、户口所在地、通讯地址、联系电话、收件人、邮政编码、是否残疾(残疾类别、残疾等级、残疾证号)等;
考试信息包括:考试类型、报名点、考生类别、毕业学校、就读学校、毕业类别、班级、学籍号、考试语种、毕业证书编号、普通高中学业水平选择性考试科目、艺术类统考科类及方向、体育专业素质测试、英语口语等;
本人简历信息包括:学习经历、有何特长、高中阶段以来受过何种奖励或处分、班主任或负责人等;
家庭信息包括:监护人的姓名、政治面貌、单位、职务、学历等。
》》》武汉高考指南专题(网上报名+考试+志愿填报+成绩查询+录取信息)
原创文章,作者:nbdnews,如若转载,请注明出处:https://www.nbdnews.cn/14/16/30/82835.html
