【导语】:2025年8月18日起,凡居住在武汉市、年满65周岁且无接种禁忌症的老年人(出生日期在1960年12月31日之前),可免费接种一剂国产四价流感疫苗
武汉市流感疫苗接种单位一览表
江岸区
江汉区
硚口区
汉阳区
武昌区
青山区
洪山区
东西湖区
经开汉南区
蔡甸区
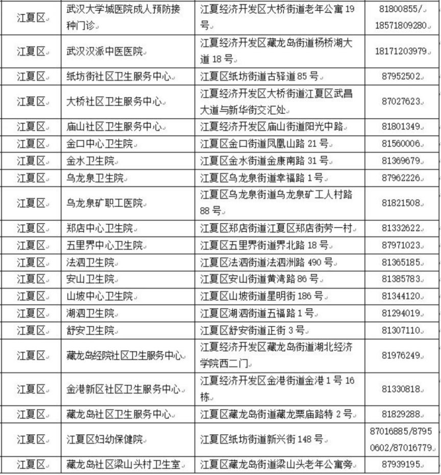
江夏区
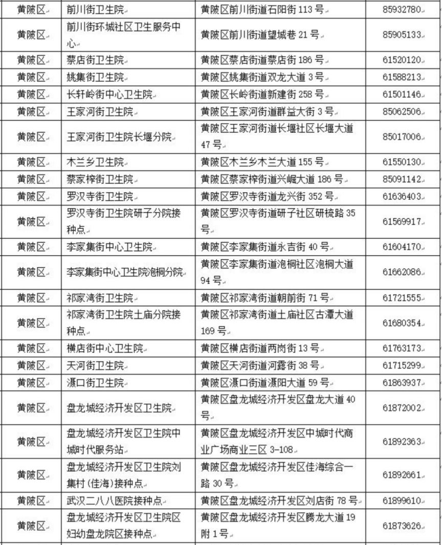
黄陂区
新洲区
东湖高新区
东湖风景区
长江新区
*注:具体接种时间,请提前电话咨询各接种单位。
原创文章,作者:nbdnews,如若转载,请注明出处:https://www.nbdnews.cn/29/15/59/83252.html



















